BENVENUTI
LA QUALITÀ È NEI DETTAGLI: L'ESPERIENZA È LA NOSTRA FORZA

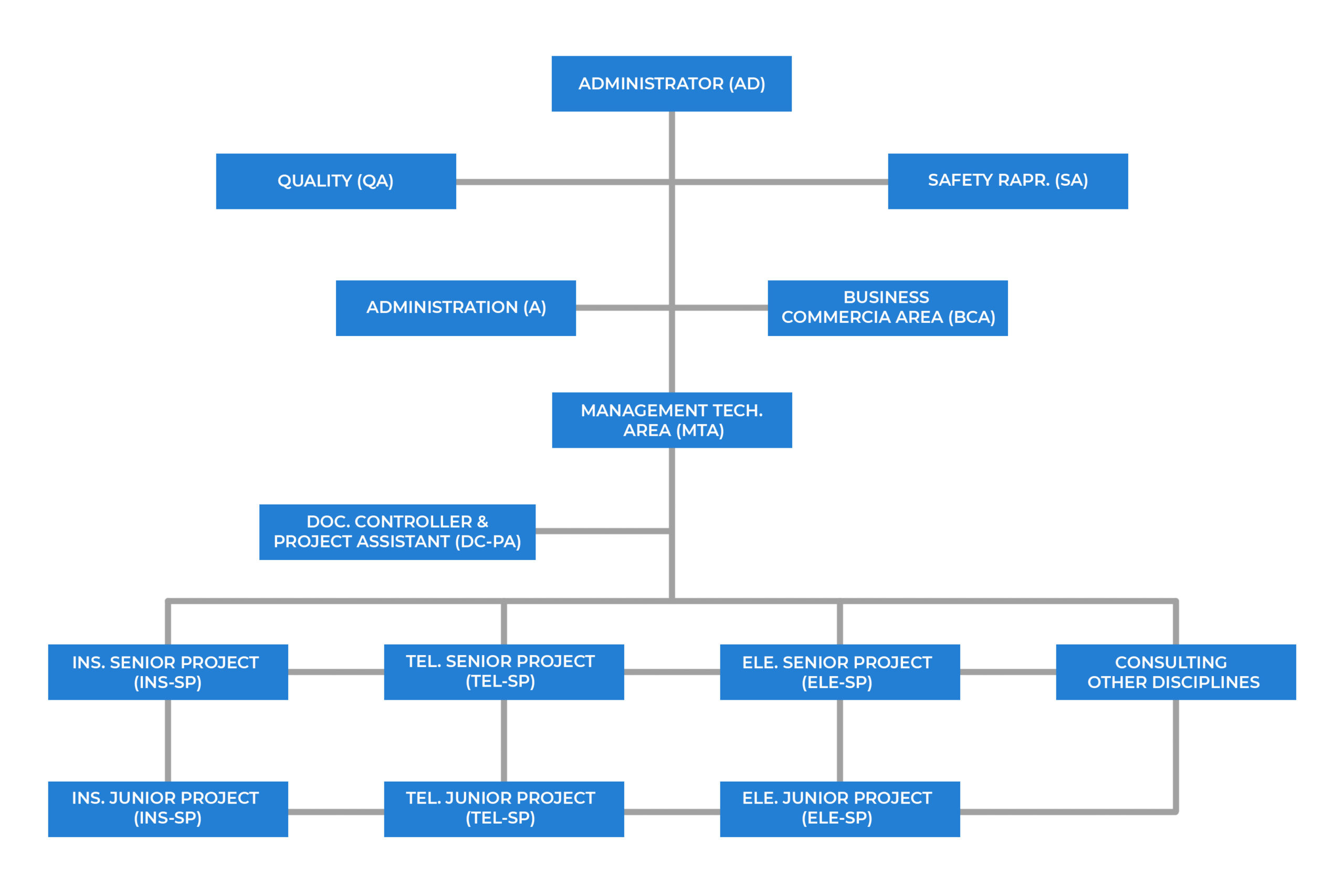
DIAGRAMMA ORGANIZZATIVO
STRUTTURA COMPLESSIVA AZIENDALE

QUALITY POLICY
L’obiettivo della nostra azienda è progettare e realizzare servizi di ingegneria conformi alle esigenze del cliente, rispettandone le aspettative e soddisfacendone pienamente le richieste.
La direzione di ST2 S.r.l. cura la progettazione per la realizzazione del sistema di qualità aziendale in conformità alla norma UNI EN ISO 9001:2015 garantendo che: il sistema organizzativo copre tutti gli aspetti aziendali viene attuata la politica della qualità e gli obiettivi specifici ogni singolo processo è organizzato e strutturato considerando tutti i possibili rischi connessi ciascun processo persegue obiettivi specifici tutti i processi identificati nel manuale della qualità sono integrati all’interno del flusso di lavoro aziendale tutti i membri dello staff sono pienamente informati sul progetto ogni processo è monitorato e misurato il cliente è pienamente soddisfatto del contratto e dei servizi forniti normative e conoscenze tecnologiche adeguate e sempre aggiornate i requisiti di sicurezza, igiene e tutela dell’ambiente siano conformi alla legge il sistema organizzativo è basato sul miglioramento e sull’evoluzione delle nostre competenze, sempre in linea con le tendenze del mercato e con le richieste del cliente Dal 1980 ST2 S.r.l: conosce le esigenze e le richieste dei clienti e cura la comunicazione diretta con loro capisce come si sta sviluppando il mercato ed è sempre in prima linea nell’implementazione di soluzioni come “dice la buona ingegneria” ricorda costantemente che il successo del cliente corre parallelo al proprio è convinto che tutti i dipendenti e collaboratori siano orgogliosi di ciò che fanno è consapevole che la sua prima ed insostituibile risorsa è costituita dalle persone, con le loro competenze ed esperienze, con l’esperienza degli anziani e l’entusiasmo dei più giovani, con la loro creatività e con la voglia di fare squadra coinvolge i clienti nell’intero processo e condivide con loro bisogni, aspettative ed esperienze. La soddisfazione del cliente implica sempre: specifiche e know-how vincolo di segretezza imposto proprietà intellettuale integrità dei dati e delle informazioni Ogni tecnico, prima di essere assunto, dovrà sottoscrivere una lettera di impegno che lo impegna a rispettare la segretezza dei dati e delle informazioni di cui verrà a conoscenza nell’ambito del lavoro e dei clienti. ST2 S.r.l. la direzione, nella persona di Attilio Villa, intraprende tutte le azioni necessarie per mantenere la certificazione del proprio sistema qualità. Siamo orgogliosi di ciò che facciamo e vogliamo che lo siano anche i nostri clienti. Attilio Villa